目录
  1. 1. ReentrantLock源码分析
    1. 1.1. 介绍
    2. 1.2. 内部类分析
      1. 1.2.1. Sync
      2. 1.2.2. FairSync
      3. 1.2.3. NonFairSync
    3. 1.3. 构造函数
    4. 1.4. ReentrantLock使用示例(示例来自于源码)
    5. 1.5. lock
    6. 1.6. unlock
    7. 1.7. 示例分析
05-ReentrantLock源码解析

ReentrantLock源码分析

介绍

  我们在上一篇已经分析了AbstractQueuedSynchronier的源码,接下来就分析ReentrantLock的源码

内部类分析

  ReentrantLock内部总共有三个内部类,并且FairSync和NonfairSync都是Sync的具体实现

Sync

1
2
3
4
5
6
7
8
9
10
11
12
13
14
15
16
17
18
19
20
21
22
23
24
25
26
27
28
29
30
31
32
33
34
35
36
37
38
39
40
41
42
43
44
45
46
47
48
49
50
51
52
53
54
55
56
57
58
59
60
61
62
63
64
65
66
67
68
69
70
71
72
73
74
75
76
77
78
79
80
81
82
83
84
85
86
87
88
89
/**
* lock锁的基础同步控制类;子类实现了公平和非公平两个版本
* 使用AQS的状态值来表示锁的持有数
*/
abstract static class Sync extends AbstractQueuedSynchronizer {
private static final long serialVersionUID = -5179523762034025860L;

/**
* 获取锁方法
*/
abstract void lock();

/**
* 非公平方式获取锁;tryAcquire由子类去实现
*/
final boolean nonfairTryAcquire(int acquires) {
// 当前线程
final Thread current = Thread.currentThread();
// 获取状态
int c = getState();
if (c == 0) { // 当前锁处于空闲状态
if (compareAndSetState(0, acquires)) { // 当设置成功后,
setExclusiveOwnerThread(current); // 设置当前线程拥有锁
return true;
}
}
// 本身就是当前线程拥有锁(重入)
else if (current == getExclusiveOwnerThread()) {
// 增加一次重入数
int nextc = c + acquires;
if (nextc < 0) // overflow
throw new Error("Maximum lock count exceeded");
setState(nextc); // 设置状态
return true;
}
return false;
}

// 进行资源的释放,此处考虑重入问题
protected final boolean tryRelease(int releases) {
int c = getState() - releases;
// 当前线程不是拥有锁的线程则抛出异常
if (Thread.currentThread() != getExclusiveOwnerThread())
throw new IllegalMonitorStateException();
boolean free = false;
// 如果重入的次数已经完全释放,状态已经空闲则free为true,锁拥有的线程为null
if (c == 0) {
free = true;
setExclusiveOwnerThread(null);
}
// 设置状态值
setState(c);
return free;
}

protected final boolean isHeldExclusively() {
// 我们不需要检查当前线程是否为所有者,因为我们通常在所有者之前读取状态
return getExclusiveOwnerThread() == Thread.currentThread();
}

// 创建一个condition通信类(包含等待队列)
final ConditionObject newCondition() {
return new ConditionObject();
}

// 返回资源占用线程
final Thread getOwner() {
return getState() == 0 ? null : getExclusiveOwnerThread();
}

// 获取当前线程的重入值
final int getHoldCount() {
return isHeldExclusively() ? getState() : 0;
}

// 获取资源是否被锁
final boolean isLocked() {
return getState() != 0;
}

/**
* 反序列化操作
*/
private void readObject(java.io.ObjectInputStream s)
throws java.io.IOException, ClassNotFoundException {
s.defaultReadObject();
setState(0); // reset to unlocked state
}
}

  Sync是抽象同步器,它继承了AQS,实现了部分非公平和公平的方法,后续的FairSync和NonfairSync都继承Sync并实现了lock和tryAcquire方法

FairSync

1
2
3
4
5
6
7
8
9
10
11
12
13
14
15
16
17
18
19
20
21
22
23
24
25
26
27
28
29
30
31
32
33
34
35
36
37
38
39
40
/**
* 公平锁的同步器
*/
static final class FairSync extends Sync {
private static final long serialVersionUID = -3000897897090466540L;

// 以独占方式获取对象,期间忽略中断
final void lock() {
acquire(1);
}

/**
* tryAcquire的公平方式.
*/
protected final boolean tryAcquire(int acquires) {
// 获取当前线程
final Thread current = Thread.currentThread();
// 获取独占锁的状态
int c = getState();
// 为0意味着锁没有被任何线程所拥有
if (c == 0) {
// 若锁没有被任何线程所拥有,则判断当前线程是否是CLH队列中的第一个线程,
// 若是的话,则获取该锁,设置锁的状态,并设置锁的拥有者为当前线程
if (!hasQueuedPredecessors() &&
compareAndSetState(0, acquires)) {
setExclusiveOwnerThread(current);
return true;
}
}
else if (current == getExclusiveOwnerThread()) {
// 若独占锁拥有者已经为当前线程—重入,则更新锁的状态
int nextc = c + acquires;
if (nextc < 0)
throw new Error("Maximum lock count exceeded");
setState(nextc);
return true;
}
return false;
}
}

NonFairSync

1
2
3
4
5
6
7
8
9
10
11
12
13
14
15
16
17
18
19
20
21
/**
* 非公平锁的同步器
*/
static final class NonfairSync extends Sync {
private static final long serialVersionUID = 7316153563782823691L;

/**
* 执行锁定.正常以独占模式获取资源,Try immediate barge, backing up to normal
* acquire on failure.
*/
final void lock() {
if (compareAndSetState(0, 1)) // 开始是状态0的设置可以成功,则将当前线程设置独占了锁
setExclusiveOwnerThread(Thread.currentThread());
else // 锁已经被占用,尝试获取锁
acquire(1);
}

protected final boolean tryAcquire(int acquires) {
return nonfairTryAcquire(acquires);
}
}

  由上可知:公平锁和非公平锁在获取资源时的唯一区别是:公平锁会使用hasQueuedPredecessors方法去判断当前线程节点是否为CLH队列的第一个,如果是第一个才会往下获取,否则false

构造函数

1
2
3
4
5
6
7
8
9
10
11
12
13
/**
* 创建ReentrantLock实例,默认是非公平锁
*/
public ReentrantLock() {
sync = new NonfairSync();
}

/**
* 创建ReentrantLock实例,以fair去选择公平还是非公平
*/
public ReentrantLock(boolean fair) {
sync = fair ? new FairSync() : new NonfairSync();
}

ReentrantLock使用示例(示例来自于源码)

1
2
3
4
5
6
7
8
9
10
11
12
13
class X {
ReentrantLock lock = new ReentrantLock();
// ...
public void m() {
assert lock.getHoldCount() == 0;
lock.lock();
try {
// ... method body
} finally {
lock.unlock();
}
}
}

上述为ReentrantLock的最基本用法,主要使用到的是ReentrantLock的lock方法和unlock方法,下面我们就主要解析这两个方法:

lock

1
2
3
public void lock() {
sync.lock();
}

即内部是调用了同步类sync的方法,再去看sync的lock方法:发现其是抽象方法,具体实现由FairSync公平同步器和NonfairSync非公平同步器
FairSync的lock:

1
2
3
final void lock() {
acquire(1);
}

NonfairSync的lock:

1
2
3
4
5
6
final void lock() {
if (compareAndSetState(0, 1))
setExclusiveOwnerThread(Thread.currentThread());
else
acquire(1);
}

  由上可知:公平锁与非公平锁在lock的时候的区别是:compareAndSetState可以将资源状态由0设置为1,即将资源占有线程设置为当前线程,而公平锁不会这样,它会acquire从CLH队列中获取第一个
  acquire方法则是AQS类中的方法,已经在上一篇AQS中解析了,具体可以看上一篇
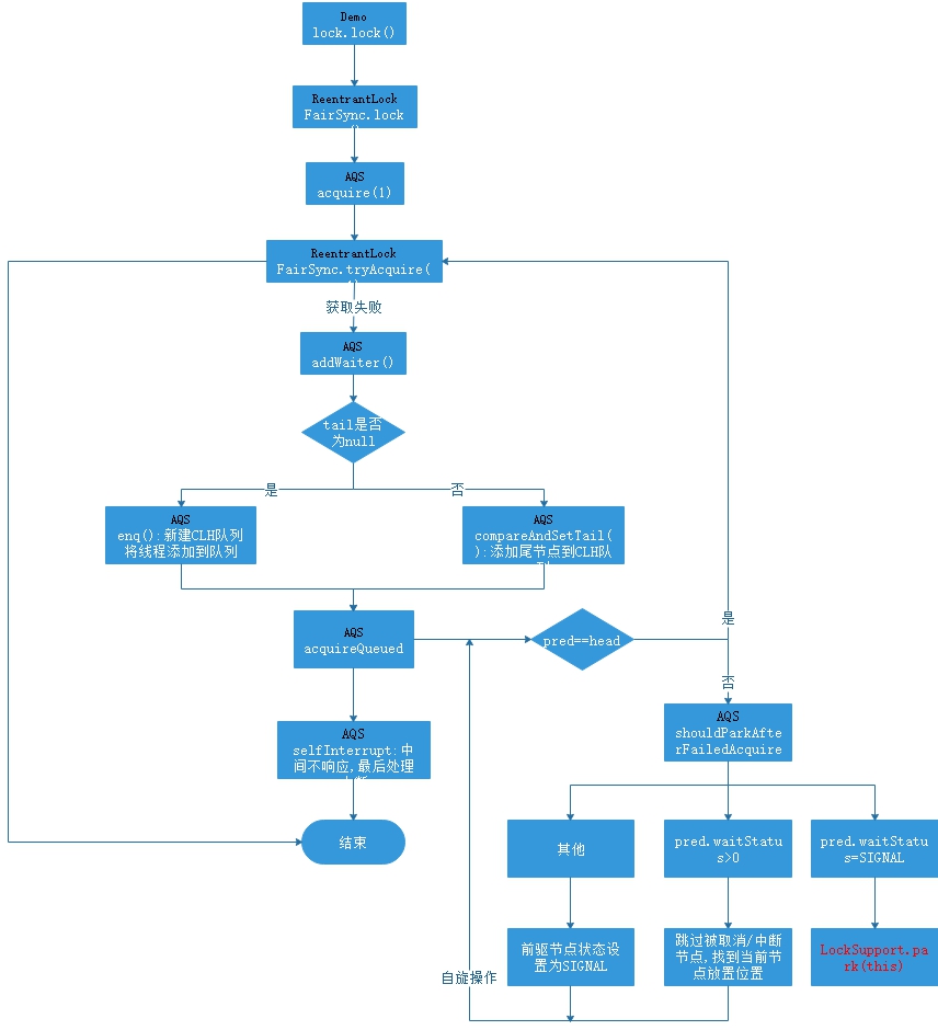
lock流程图如下:
ReentrantLock.lock流程图.jpg

unlock

1
2
3
public void unlock() {
sync.release(1);
}

内部还是调用了同步类的release方法,在这里是直接使用了AQS的release方法

1
2
3
4
5
6
7
8
9
10
11
12
13
/**
* 独占模式下进行资源释放
* true则释放一个或多个线程来实现
*/
public final boolean release(int arg) {
if (tryRelease(arg)) {
Node h = head;
if (h != null && h.waitStatus != 0)
unparkSuccessor(h);
return true;
}
return false;
}

tryRelease方法则是Sync来实现的

1
2
3
4
5
6
7
8
9
10
11
12
13
14
15
protected final boolean tryRelease(int releases) {
// 状态值-1
int c = getState() - releases;
// 当前线程与锁持有的线程不一致则抛出异常
if (Thread.currentThread() != getExclusiveOwnerThread())
throw new IllegalMonitorStateException();
boolean free = false;
// c==0则所有的锁都unlock,将free置为true,独占锁置为null
if (c == 0) {
free = true;
setExclusiveOwnerThread(null);
}
setState(c);
return free;
}

unlock流程图如下:
ReentrantLock.unlock流程图.jpg

示例分析

1
2
3
4
5
6
7
8
9
10
11
12
13
14
15
16
17
18
19
20
21
22
23
24
25
26
27
28
29
30
31
32
33
34
35
36
37
38
public class MyThread extends Thread {
private Lock lock;

public MyThread(String name, Lock lock) {
super(name);
this.lock = lock;
}

@Override
public void run() {
lock.lock();

try {
System.out.println(Thread.currentThread() + " running");
Thread.sleep(500);
} catch (InterruptedException e) {
e.printStackTrace();
} finally {
lock.unlock();
}
}
}

public class ReentrantLockDemo {
public static void main(String[] args) {
Lock lock = new ReentrantLock(true);

//while (true) {
MyThread t1 = new MyThread("t1", lock);
MyThread t2 = new MyThread("t2", lock);
MyThread t3 = new MyThread("t3", lock);

t1.start();
t2.start();
t3.start();
//}
}
}
文章作者: Eric Liang
文章链接: https://ericql.github.io/2019/11/12/02-Java%E5%B9%B6%E5%8F%91%E7%BC%96%E7%A8%8B/02-%E5%B9%B6%E5%8F%91%E5%8C%85/05-ReentrantLock%E6%BA%90%E7%A0%81%E8%A7%A3%E6%9E%90/
版权声明: 本博客所有文章除特别声明外,均采用 CC BY-NC-SA 4.0 许可协议。转载请注明来自 Eric Liang
打赏
  • 微信
  • 支付宝